Newsroom
Urban parks are a vital component of urban ecosystems and provide distinctive habitats for soil microorganisms. Yet scientists have questioned whether—and how—the functional diversity and evolutionary potential of microbial communities are being reshaped by rapid urbanization.
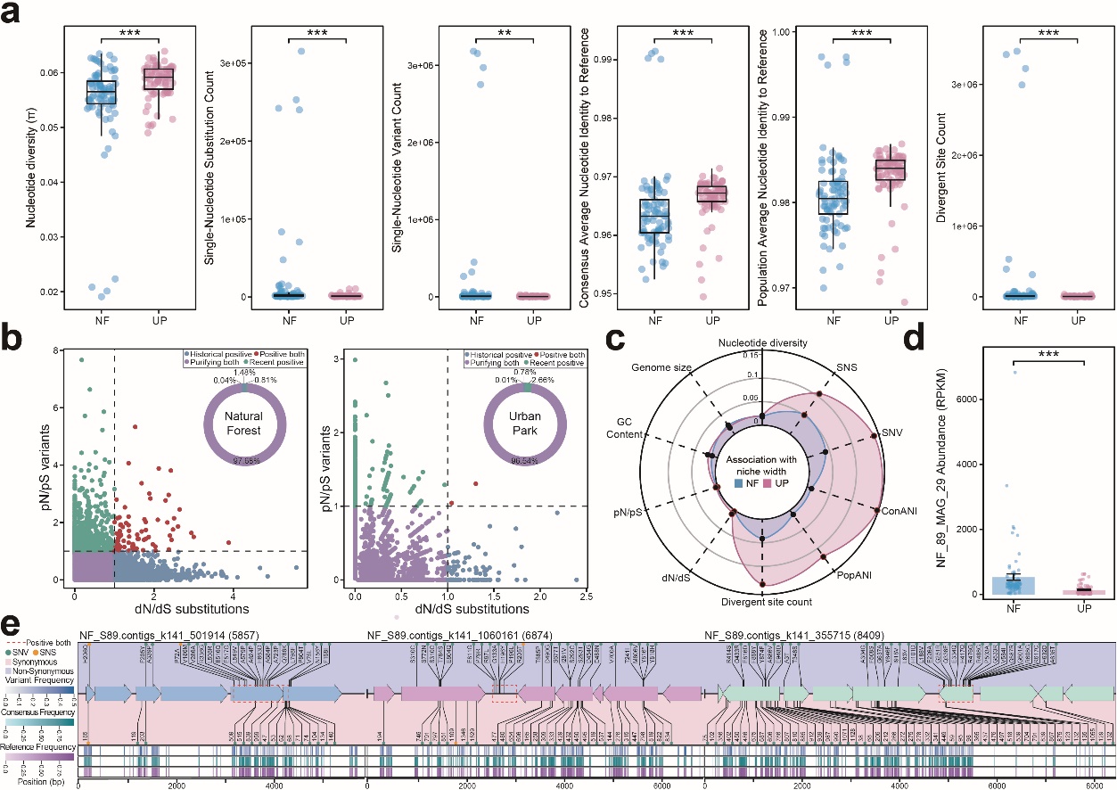
To address this concern, a research team from the South China Botanical Garden of the Chinese Academy of Sciences made a systematic comparison of soil microbiomes in urban parks and natural forests. The results reveal that urbanization profoundly reconfigures microbial community composition, functional capacity, and evolutionary trajectories, based on.
The study was published in Nature Cities on March 11.
Microbial activity and genes associated with carbon, nitrogen, phosphorus, and sulfur cycling were significantly enhanced in urban parks. However, greater functional performance did not translate into stronger evolutionary potential.
Genomic analyses uncovered a clear "function–evolution trade-off": although urban park microbes displayed stronger nutrient-cycling capacity and higher abundances of functional genes, they tended to have smaller genomes and increased genetic homogenization. This suggests a more constrained evolutionary pathway shaped by anthropogenic pressures.
In contrast, forest microbiomes generally retained larger genomes and stronger signatures of purifying selection, reflecting long-term genetic accumulation and broader metabolic versatility under heterogeneous and relatively stable natural conditions. Such evolutionary reserves likely support greater adaptability and ecological resilience in the face of environmental fluctuations.
Urbanization appears to shift soil microbial communities toward a state of "high functionality but reduced evolutionary flexibility." While urban parks may boost ecosystem services such as nutrient cycling in the short term, their long-term adaptive capacity and resistance to disturbance require attention.
The researchers emphasize the need for urban green space planning that not only promotes immediate ecological function but also preserves microbial diversity and evolutionary potential to sustain urban ecosystem resilience over time.

Comparative microbial genomic variation between natural forest and urban park environments. (Image by ZHOU Shuyidan et al.)