
As the largest genus in the subfamily Pertyoideae of the sunflower family (Asteraceae), Ainsliaea is widely distributed in East Asia and the Himalayas, playing a key role in various plant communities with significant ecological and scientific importance.
For a long time, the classification of Ainsliaea has faced many challenges, due to discrepancies between traditional morphological classifications and conflicts with molecular phylogenies, which have led to controversies in species delimitation and infrageneric classification.
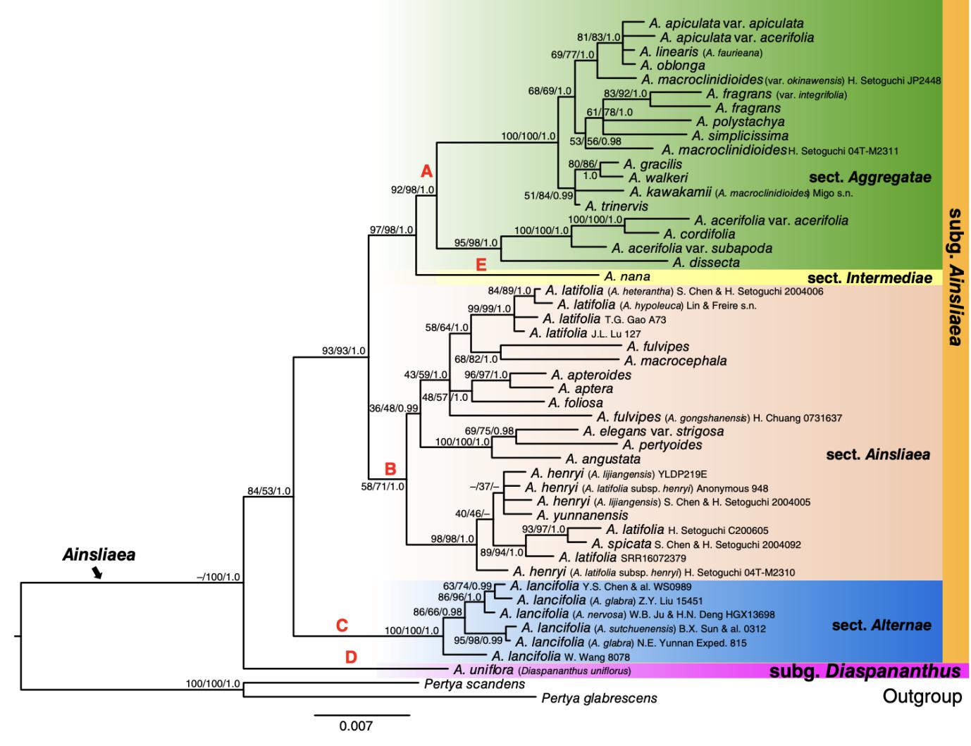
To address these challenges, researchers from the Wuhan Botanical Garden of the Chinese Academy of Scienses collaborated closely with multiple research institutions in China, conducted extensive fieldwork, and studied a large number of specimens from major herbaria both domestically and internationally. They used molecular data to reconstruct the phylogeny of Ainsliaea and revealed the phylogenetic relationships and evolutionary pathways of key traits among species.
The research findings were published in Taxon.
The researchers rediscovered Ainsliaea nana, which had not been collected since over 60 years ago, in the Wolong and Huanglong nature reserves in Sichuan, confirming its status as an endangered endemic species in western Sichuan.
Through detailed observations of the variation in habits (i.e., leaf arrangements) of A. nana and other controversial species, the researchers revealed the complex patterns of evolution in habits within Ainsliaea and summarized four evolutionary pathways.
This study not only reaffirms growth habit as a "good" diagnostic trait for the classification of Ainsliaea but also indicates the plasticity of this trait and the possible occurrence of parallel evolution in specific growth stages or habitats, laying a solid foundation for taxonomic research.
Combining comprehensive molecular systematic and morphological analyses, the research team updated the infrageneric classification system of Ainsliaea and subdivided it into two subgenera and four sections, including two new sections established in this study: sect. Alternae and sect. Intermediae.
Furthermore, revisions were made to the classification of three key species, A. lancifolia, A. nana, and A. pertyoides, providing updated taxonomic information including synonyms, type specimens, morphological descriptions, habitats, endangered status, distributions, etc.
Besides enriching the taxonomy of the genus Ainsliaea, these achievements provide directions for future research and emphasize the importance of integrating multiple lines of evidence in species classification. They also reveal the need for a comprehensive understanding of trait variation and evolutionary patterns through the combined application of correct species delimitation, meticulous field and specimen observations, and insights from molecular systematics.

Molecular phylogeny and new classification of Ainsliaea (Image by WBG)

Ainsliaea nana (Arrows show inflorescence with cleistogamous florets) (Image by WBG)

Diverse leaf arrangements in Ainsliaea (Image by WBG)

Presumed evolution of leaf arrangements in Ainsliaea (Image by WBG)